关键词:直压法 差压法 氢气检漏仪 氮氢检漏仪
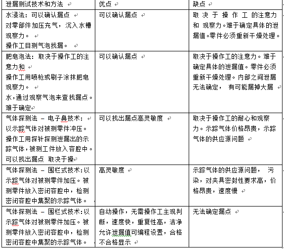
一、泄漏测试的各种技术比较

二、目前比较常见的泄漏测试方法
通常泄漏测试方法有:直压法,差压法,流量传感器流量法,背压流量检测法,压力/真空腔测量检测,氦气泄漏检测等方法
以下分别描述各种方法的原理和特点:
1.直压法-检测操作过程是这样的:对工件的被测容腔在一定压力条件下(具体压力参数由生产线检测工艺规程决定)进行充气、保持一定时间后,切断被测工件和气源气路INNOMATEC压力传感器记录下此时的压力示值,经过一定时间(数秒或数十秒)后,再次读取压力示值并和前次记录的压力示值进行比较。若被测容腔有泄漏,则两次压力示值有一个差值。此差值大小反映工件在检测时间周期内的泄漏状态,差值越大表示工件泄漏越严重。只要此差值在允许范围内,即可认为被测工件合格。反之,为不合格。
2.压差法- 差压型气密仪的检测操作过程和直压型的差别主要是利用“标准品”作为参照物在相同的过程和状态条件下, 比较被测工件与“ 标准品” 的差异来判断被测工件是否合格。其检测过程如下: 首先在气密仪标示的标准品端接上标准品(标准品可以是一个被用多种方法检测合格并被确认为可以作为衡量其他与之相同的被测工件标准的工件或特定制品),然后同时对标准品与被测工件容腔充气(充气压力、时间等参数由工艺程确定),经过一段数秒或数十秒的平衡时间后,将标准品与工件被测容腔完全隔断进行数秒或数十秒的压力监视后比较二者的压力示值差,这个压力差就是工件被测容腔的压力泄漏值,若其值在允许范围内则认为被测品合格,否则判为不合格。
3.大流量传感器流量检测法-流量式检漏仪工作原理是向被检工件内不间歇充入一定压力气体,以质量流量计或体积流量计感测充入工件气体流量的变化,以此来判定工件泄漏量是否在工艺要求合格范围内。流量法的特点是测量信号与被测容积的大小无关,测量信号直接反映气体泄漏量。若感测元件是差压流量计则为差压流量法,其检漏仪为差压流量检漏仪;若是质量流量计则为质量流量法,其检漏仪为质量流量检漏仪。通常采用质量流量法。对于泄漏速率小于8.3立方厘米/秒的零件,一般不采用这种检测方法。
4.背压流量检测法-这种流量检测法是使用压力传感器测量由于被测零件对气体的约束所造成的背压。传感器连接在通往被测零件的气路上。有时使用变量限流阀,通过限制调节器的流量增加检测仪的分辨率。
5.压力/真空腔测量检测-这种检测方法需要使用气密性空腔,在检测过程中将被测零件封在其中。安装压力传感器,测量腔内的压力。然后对零件或空腔充压。系统测量腔内压力是否变化。检测用的气源始终是已知的固定量气体。这项技术特别适用于密封的、无法直接冲压或排气的零件。
6.氦气泄漏检测-在其他对泄漏检测精度要求低于0.001 立方厘米/秒的行业中,氦气质量光谱分析检测方法被广泛应用。在大多数的设备的样机应用中,精度的要求是不必要的,它们更关注于检测时间与成本。在氦气质量检测方法中,被检测设备用氦气加压,质量流量由检测室的质量光谱采样分析仪检测出来。这种方法的设备成本、维护与氦气成本,相对于没必要对低于103 SCCS 的泄漏速度进行监测的应用更加昂贵,因此,该方法仅仅被典型地应用在要求最苛刻的设备的泄漏检测中。
三、超钜氢气检漏法
与上述6种检漏方法相比较,超钜氢气检漏法是一种用5%的氢气和95%的氮气的混合气作为示踪气体进行检漏,称作氢氮混合气检漏法,或氢气检漏法。5%氢气与95%氮气的混合气体是不可燃的(ISO10156国际标准),无毒性和腐蚀性,也不会对设备和环境产生不利影响。氢气作为检漏使用的示踪元素,有着很多独一无二的优点。
无论是在漏点定位还是在泄漏测试应用,这种检漏方法已经在各个行业领域内得到了广泛使用。与氦气相比,使用低密度的安全氢气作为检漏用的示踪气体具有很多优势。其价格非常低廉,很容易在各个气体供应商处购得。我们的氢氮混合气检漏技术可以检出低至5*10-7mbar/s的泄漏,相当于0.1g/y。其气体使用成本仅是氦气的1/10到1/20,同时氦气检漏法要增加一些辅助设备,如氦气回收系统等
杭州超钜科技有限公司专业生产空调制冷检漏机、汽车空调检漏设备、空调制冷配件测漏机,联系电话:400-0982-558,欢迎广大新老客户洽谈咨询。
相关资讯
- 压力容器气密性检测如何更快、更准
- 【超钜微检】携地下输油管道探测检漏仪与您同铸管道产品金色品质
- 推荐一种适用于生产流水线上汽车检漏的方法【超钜微检】
- 制造业新智能!冷却器检漏仪秒测微小泄漏点,产品质量瞬间提升!【超钜微检】
- 制冷盘管检漏机——检漏设备中的佼佼者
- 逆天神器——ATH-3000温度调节阀检漏仪
- 产品气密性检测不用水检、压力检,居然能够1秒定位【超钜微检】
- 《少年的你》票房5亿之车灯气密性检漏仪打破常规新趋势!【超钜微检】
- 乒乓球团体开门红之机动车气密性检漏仪蓄力待发!【超钜微检】
- 贮水罐检漏新技术-氮氢检漏
- 电池测漏机——不为人知的一面
- 不知道怎样检测冰箱门的气密性?这款“神器”滴1秒让你轻松完成【超钜微检】
超钜科技最新产品
同类文章排行
- 喜报!专注铸就卓越,创新引领未来 | 超钜科技荣膺第七批国家级“专精特新小巨人”企业称号
- 杭州超钜科技亮相海城地震50周年预报论坛,国产监测装备获用户高度评价【超钜微检】
- 精密设备护北疆 科技责任显担当——超钜科技内蒙古巨灾培训圆满完成
- 【超钜】硬核科技揭秘地震前兆!超钜科技地球化学观测仪首批入驻中国地震实验场
- 【超钜】2025中国灾害防御协会人工智能分会成立-开启防震减灾人工智能新范式
- 了解净水器的这个秘密后,喝下的每一口水都令人安心【超钜微检】
- 唐山大地震45周年,超钜超感知地震监测技术亮相新唐山建设成就展【超钜微检】
- 烟雨杭州,无【超钜微检】制冷系统电子检漏仪何来欢乐
- 醉美京秋之北京气密性检漏仪如何最美!【超钜微检】
- 长风破浪会有时之超钜氮氢检漏仪,打造高端品牌-【超钜微检】
最新资讯文章
您的浏览历史







浙公网安备 33010602006754号